- 15. Modul Bahasa Pemrograman (Java) by Eka Wardani SN:53068168
- Rangkuman Antropologi by Faris vAn JaVa SN:76707257
- PBO Java by Husnan Syarofie SN:32113456
- Makalah Sensor Level by Jainuddin Java SN:212895309
- Java With Eclipse by ridwan setiawan SN:22565495
- JSP (Natraz Sir Notes)-JavaEra.com by JavaEra.com SN:132865757
- Belajar JAVA With Eclipse by Febri Ardinarr Estrada SN:60764074
- Contoh Program Java NetBeans untuk Tugas Akhir dan Skripsi Informatika by Bunafit Nugroho, S.Kom SN:34106902
- pemrograman java game by Eko Kurniawan Khannedy SN:5107195
- Complete Java J2EE Questions by JavaEra.com SN:132979112
- Membuat flowchart program import java by Optionz Sick's Banditz SN:21825785
- Tutorial JavaScript (Indonesia) by Eko Kurniawan Khannedy SN:5041041
- Message dalam Java by Kyouzi SN:30841786
- TUGAS LAPORAN JAVA by Akira Nata Kinasitha SN:40209720
- BAB II Skripsi (Sistem Informasi Administrasi Komputerisasi Keuangan MA Mazro'atul Huda Karanganyar Berbasis OpenSource) by farazinux SN:14234806
- pemrograman java untuk advanced by Eko Kurniawan Khannedy SN:5106896
- Bahasa Pemrograman Java by mrgoa SN:13421515
- T1 - Konsep Pemrograman Berorientasi Obyek by Rofiq SN:2542942
- Top 371 Java FAQs Useful for Freshers and Experienced by JavaEra.com SN:132980012
- Sejarah dan Pengertian JavaScript by Abby AR SN:39101577
- Servlets (Natraz Sir Notes) -JavaEra.com by JavaEra.com SN:132864839
- contoh makalah java by Nana Lestari SN:123156086
- Mulai Belajar Java Dari Mana Book by share SN:51067219
- Modul Praktikum 1 Java by Fawaid Effendi SN:90287759
- Modul Java by Rimbun Ferianto Sr SN:117346159
- Standar Operasional Prosedur Program Gizi by sahrul budiman SN:307270150
- Dasar-Dasar Pemrograman Java by api-3806259 SN:7038759
- Mengelola Jtable Pada Java Programming Language by Servasius Rinta SN:45624951
- Pembuatan Aplikasi Perhitungan Transaksi Dengan Java by Anggrelia Pradina SN:201642613
- Operator-operator Dalam Java by eca eca SN:21590860
Arsip Blog
-
▼
2019
(1227)
-
▼
Januari
(418)
- Koleksi Belajar Programming Arduino
- Daftar Resep Masak Tempe Dan Tahu Yang Enak
- Daftar Pengertian Bioteknologi Pdf
- Download Pengertian Cv Usaha
- Contoh Contoh Dialog Wawancara Dengan Pedagang Pasar
- Contoh Resep Cara Membuat Ayam Goreng Padang
- Daftar Pengertian Sifat Keanggotaan Koperasi
- Download Resep Cilok Mie
- Koleksi Metode Biseksi Persamaan Non Linear
- Daftar Pengertian Antikorupsi Dan Instrumen
- Kumpulan Gambar Teori Dependensi Baru
- Koleksi Tips Hamil Agar Tidak Mual
- Kumpulan Contoh Paragraf Persuasif Basa Jawa
- Download Resep Putu Ayu Aneka Rasa
- Daftar Cara Merawat Wajah Orang Thailand
- Download Cara Pembuatan Simplisia Herba Pegagan
- Contoh Contoh Proposal Usaha Makanan Ringan Sale P...
- Daftar Pengertian Hukum Acara Pidana Para Ahli
- Download Belajar Bahasa Jepang Filetype Pdf
- Koleksi Contoh Laporan Bengkel Mobil
- Koleksi Resep Masakan Jamur Buatan
- Daftar Borang Soal Selidik Folio Geografi Tingkata...
- Daftar Pengertian Udara Dalam Geografi
- Daftar Contoh Soal Karakteristik Gelombang
- Daftar Belajar Otodidak Microsoft Word 2007
- Contoh Karya Ilmiah Tentang Cangkang Telur
- Koleksi Makalah Metode Kontrasepsi Non Hormonal
- Koleksi Contoh Soal Uas Bahasa Indonesia Kelas 3 Sd
- Daftar Pengertian Wawancara Menurut Sugiyono 2009
- Contoh Trik Internet Gratis Indosat Dengan Modem
- Daftar Soal Un Sma Matematika Pdf
- Koleksi Definisi Feature Biografi
- Kumpulan Indah Kiat Indonesia
- Contoh Cara Instal Ulang Windows 7 Seperti Baru
- Download Trik Internet Gratis Telkomsel Di Android...
- Contoh Contoh Perangkat Lunak Pengolah Presentasi/...
- Download Pengertian Visi Dan Misi Pembangunan
- Koleksi Pengertian Logika Mayor
- Kumpulan Contoh Puisi Angkatan Lama
- Download Cara Bisnis Sukses Di Usia Muda
- Contoh Aplikasi Teori Graf Pada Analisis Jejaring ...
- Kumpulan Bab 3 Skripsi Matematika
- Koleksi Pengertian Cuaca Iklim Angin
- Koleksi Resep Kue Nastar Rasa Nanas
- Contoh Contoh Proposal Tugas Akhir Manajemen Sumbe...
- Kumpulan Proposal Bisnis Plan Salon Kecantikan
- Kumpulan Skripsi Implementasi Sistem Informasi Adm...
- Kumpulan Belajar Bahasa Spanyol Indonesia
- Download Contoh Latar Belakang Proposal Peringatan...
- Kumpulan Makalah Hukum Nikah Siri Dalam Islam
- Daftar Contoh Soal Ph Titrasi Asam Basa
- Download Laporan Hasil Wawancara Yaitu
- Koleksi Resep Dan Cara Membuat Kue Kering Brownies
- Download Tips Langsing Oki Lukman
- Contoh Contoh Proposal Penelitian Untuk Jurusan Ba...
- Download Trik Nelpon Gratis Kartu As Terbaru
- Download Bagaimana Cara Diet Dengan Teh Hijau
- Contoh Daging Masak Warna Merah
- Contoh Prosedur Java
- Contoh Contoh Soal Mencari Daya Rata Rata
- Download Resep Dapur Umami Lengkap
- Koleksi Contoh Abstrak Proposal Pkm Kc
- Kumpulan Makalah Fraktur Hip
- Daftar Pengertian Teks Negosiasi Dan Strukturnya
- Koleksi Pengertian Editing Peta
- Contoh Resep Martabak Manis Warna Warni
- Contoh Resep Masakan Jawa Youtube
- Koleksi Cara Membuat Bolu Panggang Agar Lembut
- Koleksi Pengertian Toleransi Intern
- Koleksi Kiat Kiat Ikhlas
- Daftar Resep Cireng Just Ordinary
- Contoh Password Ebook Teknik Forex Sebenar V2
- Kumpulan Makalah Rancangan Jaringan
- Koleksi Pengertian Motivasi Belajar Anak Usia Dini
- Daftar Contoh Makalah Hukum Tata Negara Tentang Ko...
- Download Contoh Laporan Proposal Hut Ri
- Koleksi Resep Donat Garing
- Kumpulan Pengertian Organ Vegetatif Dan Generatif
- Kumpulan Metodologi Penelitian Identifikasi Variabel
- Daftar Contoh Laporan Lengkap Kajian Tindakan
- Download Resep Cookies Sagu Keju
- Koleksi Tips Ibu Hamil Agar Lancar Melahirkan
- Download Ebook It Java
- Koleksi Resep Kue Serabi Empuk
- Daftar Proses Hukum Salim Kancil
- Koleksi Pengertian Globalisasi Dalam Bidang Ekonomi
- Daftar Resep Masakan Tongkol Bumbu Pedas
- Kumpulan Pengertian Laba Bersih Dan Kotor
- Contoh Lagu Untuk Belajar Tab Gitar
- Download Www.Pengertian Urbanisasi
- Kumpulan Manfaat Sperma Jika Ditelan Oleh Pria
- Kumpulan Cara Reservasi Hotel Dalam Bahasa Inggris
- Download Pengertian Ilmu Ekonomi Menurut Bahasa Yu...
- Daftar Resep Olahan Gorengan Tempe
- Koleksi Prosedur Dalam Program Java
- Daftar Manfaat Natur E Untuk Hamil
- Contoh Khasiat Obat Spirulina K Link
- Daftar Soal Un Matematika Sma Program Ipa Tahun 2012
- Contoh Resep Olahan Tongkol Pisang
- Daftar Trik Bolt Kartu 3
-
▼
Januari
(418)
Diberdayakan oleh Blogger.
Mengenai Saya
Kamis, 24 Januari 2019
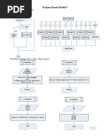
Koleksi Prosedur Dalam Program Java
Langganan:
Posting Komentar (Atom)
Cari Blog Ini
-
nikah by Faizal Achmad SN:68435483 KHUTBAH NIKAH, PErnikahan by metaphors619 SN:160149183 ...
-
BukuBse.belajarOnlineGratis.com Kelas2 Pkn Gunawan 1 by BelajarOnlineGratis SN:104176446 Buk...
-
Pengertian Valuta Asing by Rio Jf SN:69946857 RPP PERBANKAN SMK Akuntansi by Dwi Westi Sholi...
Tidak ada komentar:
Posting Komentar